踩下刹车的一瞬间,刘元的辅助驾驶系统就退出了。
“当时我在环路上,开启了智能辅助驾驶,设置的是90公里/小时,一辆车以非安全距离变到了我的车道上,犹豫了一下后,我立刻选择了自己接管”,他告诉Tech星球。
随着技术的成熟,国内智能驾驶行业正处于L2向L3过渡的重要阶段,L3阶段的代表功能如高速、城市NOA(Navigate On Autopilot,自动辅助领航驾驶)已逐渐开始落地。
当下,高阶智能驾驶已成为25万以上级别车型的重要配置之一,但很多消费者和刘元一样,依旧对智能驾驶存在信任焦虑,“短距离变道的情况下,当你离前车越来越近,但智能驾驶模式下刹车依旧没开始自动踩下时,心里是很慌的。”
尽管这种态度普遍存在于消费者之间,但一个不能忽视事实是,当下新能源汽车最大的卖点就是智能化。Tech星球在探访小鹏、阿维塔、问界、蔚来汽车等门店的过程中,每一位销售都将“高阶智能驾驶辅助系统”作为了其讲解的重点。
在此期间,Tech星球发现,当下高阶智能驾驶辅助并非各品牌新能源汽车的标配。“买车的钱不一定包含软件的费用,智驾包这个部分就是选装,我的客户基本都会加”,一位问界汽车的销售表示。
但根据市场机构佐思汽研的数据,高速智能驾驶和城市智能驾驶的渗透率依旧停留在个位数。去年前9个月,国内乘用车高速智能驾驶和城市智能驾驶的渗透率分别为6.7%和4.8%,预计全年高速和城市智驾的渗透率将分别接近10%、超过6%。
与此同时,多位消费者告诉Tech星球,高阶智能驾驶的价格并不低,如果需要付费选装,会感到“不痛快”。
一个矛盾的现象因此就出现了:当车企将高阶智能驾驶视为竞争的核心时,消费者在安全和价格多重因素的影响下,反而产生了犹豫不决的心态。
过万的价格,迷茫的消费者
“如果你不在意这一万块钱的选配基金优惠,我们推荐您选择ADS(阿维塔的NOA)高阶功能包,这个价值26000元”,这位销售介绍的是阿维塔12其中的一个优惠政策。
在其它选择不变的情况下,选择了ADS高阶功能包的奢享版车型,要比选择基金优惠的车型,价格高出20000元。
据其介绍,阿维塔的ADS高阶功能包,包含了城区智驾领航辅助和代客泊车辅助。但这位销售同时表示:“城区智驾领航辅助只有很少的地区能用,主要是因为政策限制。”
“30万买一辆车,还不能解锁它的全部功能”,一位消费者对此吐槽。事实的确如此,当下市场上具备高阶智能辅助驾驶的车型大都以“选配”或者“顶配”搭载的逻辑而存在。
一位智能驾驶从业者告诉Tech星球,“智能驾驶是新能源汽车区别于传统汽车的特征之一,也是新能源车企营收的重要增长点。”
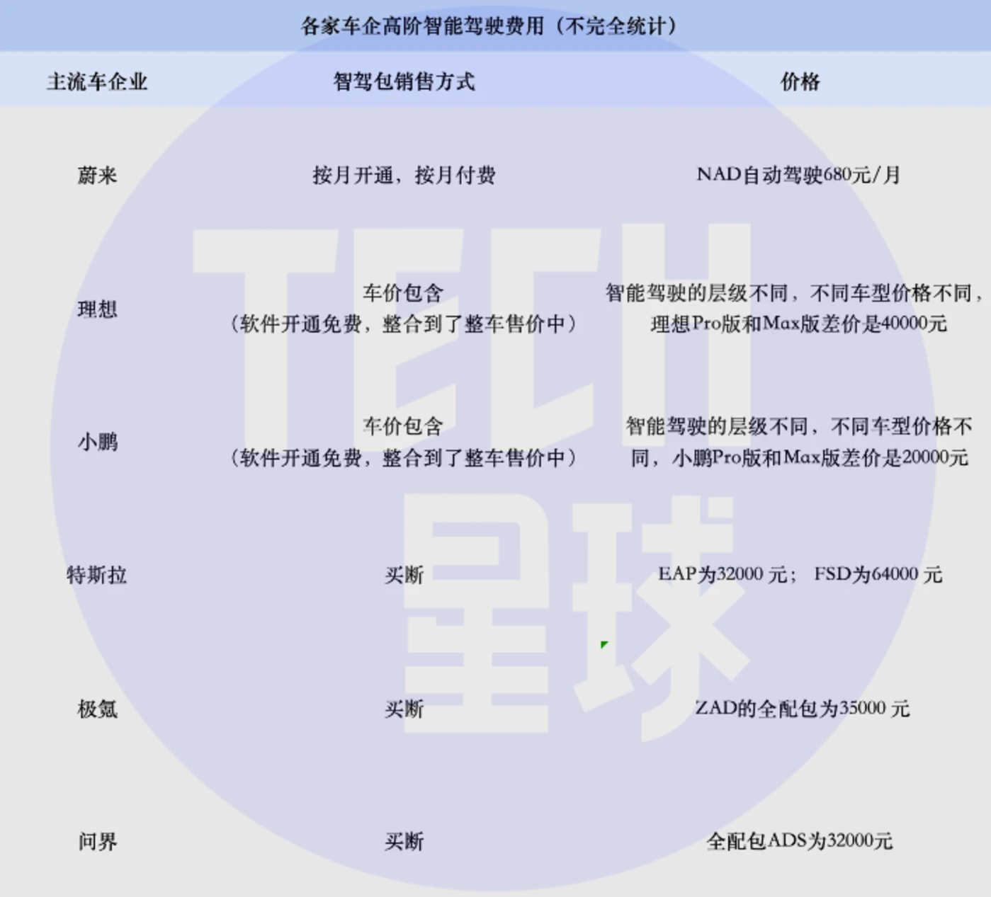
从功能来看,单独收费的智能驾驶包括两个层级,较为初级的是含有停车场智能泊车和高速公路领航功能,而较高层级的智能驾驶可实现城区道路导航辅助。
这两个层级的智能驾驶包涉及到的收费方式主要有三种,包括一次性买断、车价包含、按需订阅。
以华为和蔚来汽车为例,华为ADS 2.0城区NCA(华为的NOA)智驾包,在优惠之前的一次性买断价格为36000元,包年订阅为7200 元,包月订阅为720 元;蔚来高阶的NAD(蔚来的NOA)自动驾驶完整功能采用“按月开通,按月付费”的服务订阅模式,每月价格为680元。
Tech星球根据公开资料整理,主流新能源车企的高阶智能驾驶费用价格不一。而且根据不同时期的政策,高阶智能驾驶功能会被视为价格优惠的一个重点部分。

但是相较于智能驾驶带来的便利性,各家车企针对智能驾驶所赋予的专业名词和不同的价格,反而成为了消费者购车的困扰因素之一。
一位蔚来车主向Tech星球表示,“我在买车之前基本看过了市面上的新能源品牌,每个车企都会讲出一些类似NAD、NOP等专有名词,我听不懂。”
与此同时,他提到,在用车过程中对智能化的感知并不明显。“我不懂自动驾驶的分级标准,只是希望这个系统能在安全的情况下为我减轻负担。但目前来看,我还做不到完全的信任。”
Tech星球访谈的多位消费者也提到,智能驾驶目前不是他们购车的考虑因素,作为一名十几年驾龄的老司机,更愿意相信自己的驾控水平。
从卷性能,到卷性价比
过去几年,新能源汽车销量猛增,但在消费者心中,搭载了高阶智能驾驶功能的汽车,尚且还不如真皮座椅、有通风功能更重要。
一位蔚来的销售告诉Tech星球,每次跟消费者介绍车的配置时,我们都会讲到芯片和激光雷达的配置,“但大部分消费者是听不懂的,而且不关心智驾的消费者并不在意这些功能。”
事实上,当下为了实现宣传的目的,各家车企会将硬件配置的堆叠视为智能驾驶的重点。比如激光雷达数量够多、芯片算力够大、更新够快等。
但在消费者的实际感知中,智能驾驶的实际体验却并无二致。“效率不足人高”,一位负责极越试驾的销售如此定义。
一位手拿20万购车预算的消费者在讲述对车的期待时,提到了“空间大”、“造型漂亮”、“充电补能快”,但并未提到“智能驾驶”。
车主对智能驾驶的冷静同样体现在数据中。根据佐思汽研去年前三季度的统计显示,当下国内乘用车高速NOA渗透率为6.7%,城市NOA渗透率为4.8%,预计全年高速NOA渗透率将接近10%,城市NOA超过6%。
值得关注的是,当下渗透率增加的主要推动力、来自高价格的新能源乘用车销量占比的提升。
上述行业从业者对此表示,搭载NOA的车型主要集中在30万元以上,也就是说高阶智驾并未进入主流量产乘用车市场,“虽然市场炒的火热,但这依旧是少数人的需求。”
此外,他提到,能让智能驾驶真正起量的前提是大众群体的接受。从商业价值角度,为“大众化”的用户带来高性价比的智驾系统才是实现规模化的基础。
车企同样意识到了这一点,在小鹏汽车2023 年第二季度业绩电话会议上,其表示将通过技术创新使 XNGP(小鹏的NOA)的BOM 成本(物料成本)降低 50%,最主流的15万级别也能推出全自动驾驶汽车。
与此同时,根据长城汽车旗下的自动驾驶公司毫末智行发布的第二代乘用车辅助驾驶行泊一体产品显示,三档产品分别满足高速领航智驾、城区记忆行车和城区全场景智驾,硬件价格已经下探到了3000元、5000元、8000元。
上述从业者认为,在一到两年内高速NOA很可能进入15-20万元价格区间的车型内,但城区 NOA 尚且处在竞争的前期。
而且一位行业人士表示,尽管当下智驾卷向了30万级别以下的车型,但由于巨量的技术研发投入,车企不可能将智驾视为标配,“他们需要用智驾收回成本。”
智驾是一场赌局
虽然,智能驾驶目前还不受绝大部分车主的认可,而且智能驾驶的升阶之路往往伴随着烧钱。华为智能汽车解决方案BU 董事长余承东曾公开称,汽车业务是华为唯一亏损的业务。但汽车企业并没有因此动摇投入智能驾驶的决心。
“车企赌的是未来,没有智能化技术的车企,就意味着会被淘汰出这个市场”,上述从业者表示。与此同时,从商业化上,特斯拉曾为国内车企们证明了智驾的赚钱能力。
在2022年第四季度,特斯拉首次公开了FSD(全称Full Self-Drive 译为:完全自动驾驶)的财务表现,FSD订阅服务为特斯拉带来了3.24亿美元的收入,短期递延收益的17亿美元中,还有超过10亿美元,与FSD相关。
特斯拉方面表示,FSD的长期毛利率可高达90%。而对比特斯拉历年来的卖车毛利率,最高的一年为32.9%。
上述从业者表示,通过软件的更新进行收费,汽车的全生命周期会变得更长,车企因此能从中获得更多的收益。根据德勤测算,到2030年,软件成本占整车BOM(物料清单)的比重将增长到50%。
但是,对未来美好期望的另一边则是现实,当下智驾依旧面临行业不能盈利的难题。
根据公开数据显示,自2019年成立至2022年底,华为智能汽车解决方案BU累计投入已达30亿美元,折合人民币约200亿元。而在收入上,以2022全年来看,华为智能汽车解决方案业务实现收入20亿元。2023年上半年,收入则为10亿元。
自动驾驶域的提供商知行科技,其招股书显示,2020年、2021年、2022年及2023年上半年,公司分别实现营收4765.5万元、1.78亿元、13.26亿元及5.43亿元,年内亏损分别为5382.7万元、4.64亿元、3.42亿元及9974.8万元。
一位曾经关注新能源领域的投资人告诉Tech星球,2018年左右,市场对智能驾驶的情绪高涨,但随着企业进入商业化落地,消费者不买账、企业研发投入高已经将这个行业推向了一个负面循环。
企业端盈利虽然遥遥无期,但在Tech星球走访的多家新能源汽车门店中,当下智驾已经成为试驾和试乘的一个标准环节。
“随着价格的降低和技术的成熟,我还是相信大家能感知到智驾的好处”,一位销售信心满满,而这需要时间给出最终的答案。
(备注:应受访者要求,文中皆为化名。)
上一篇:“机智”号火星直升机结束3年历史性旅程 NASA“机智号”火星直升机失联 机智号直升机抵达火星表面
下一篇:2023年Q4中国大陆智能手机出货7390万台,华为增47%回归前四 华为2023年中国三季度手机出货量 华为2023第一季度国内手机出货量